Social Welfare: Interdisciplinary Approach eISSN 2424-3876
2025, vol. 15, pp. 38–59 DOI: https://doi.org/10.15388/SW.2025.15.3
Aistė Diržytė
Mykolas Romeris University, Lithuania
E-mail: aiste.dirzyte@mruni.eu
https://orcid.org/0000-0003-2057-3108
https://ror.org/0052k0e03
Valdonė Indrašienė
Mykolas Romeris University, Lithuania
E-mail: v.indrasiene@mruni.eu
https://orcid.org/0000-0001-9917-4526
https://ror.org/0052k0e03
Violeta Jegelevičienė
Mykolas Romeris University, Lithuania
E-mail: violeta.suboc@mruni.eu
https://orcid.org/0000-0001-6437-8342
https://ror.org/0052k0e03
Odeta Merfeldaitė
Mykolas Romeris University, Lithuania
E-mail: o.merfeldaite@mruni.eu
https://orcid.org/0000-0002-8217-7699
https://ror.org/0052k0e03
Daiva Penkauskienė
Mykolas Romeris University, Lithuania
E-mail: daiva.penkauskiene@mruni.eu
https://orcid.org/0000-0002-0875-4080
https://ror.org/0052k0e03
Jolanta Pivorienė
Mykolas Romeris University, Lithuania
E-mail: jolantapiv@mruni.eu
https://orcid.org/0000-0001-6328-7940
https://ror.org/0052k0e03
Asta Railienė
Mykolas Romeris University, Lithuania
E-mail: asta.railiene@mruni.eu
https://orcid.org/0000-0002-8192-6184
https://ror.org/0052k0e03
Justinas Sadauskas
Mykolas Romeris University, Lithuania
E-mail: justas_sad@mruni.eu
https://orcid.org/0000-0002-1009-9193
https://ror.org/0052k0e03
Abstract. The purpose of this study was to explore the links between the perceived importance of critical thinking skills, self-reported critical thinking skills, and work engagement. The study applied a cross-sectional design, and the sample consisted of 2012 employees; the mean age was 41.93 (SD=11.42). To analyse the links between the constructs, three instruments were used: The Work Engagement Scale (UWES), The Perceived Importance of the Critical Thinking Skills Scale (PICTS), and The self-reported Critical Thinking Skills Scale (CTS). For the statistical analyses, SPSS v.26.0, AMOS v.26.0, JASP v.18, and JAMOVI v.2.2.1 software was applied. Confirmatory factor analyses showed the acceptable model fit and validity of the scales in the Lithuanian population.
The structural equation modelling results revealed the complex model of the links between the perceived importance of critical thinking skills, the self-reported critical thinking skills, and the elements of work engagement, namely, vigour, dedication, and absorption. The findings revealed that both self-reported critical thinking and the perceived importance of critical thinking skills positively contributed to work engagement, thus indicating the need to foster critical thinking in organizations so that to ensure their flourishing and efficacy.
Keywords: critical thinking, labour market, employees, work engagement.
Recieved: 2024-12-16. Accepted: 2025-04-01
Copyright © 2025 Aistė Diržytė, Valdonė Indrašienė, Violeta Jegelevičienė, Odeta Merfeldaitė, Daiva Penkauskienė, Jolanta Pivorienė, Asta Railienė, Justinas Sadauskas. Published by Vilnius University Press. This is an Open Access journal distributed under the terms of the Creative Commons Attribution 4.0, which permits unrestricted use, distribution, and reproduction in any medium, provided the original author and source are credited.
The dynamics of today’s labour market and the undergoing innovations require organisations to adapt to the changing conditions so that to ensure efficiency and productivity. In this context, two important concepts – critical thinking and work engagement – have become key factors in the success of an organisation. Critical thinking empowers employees to adapt to changes with flexibility, make well-reasoned decisions, and approach problem-solving creatively. Meanwhile, work engagement boosts motivation, accountability, and organizational commitment. Together, these factors not only enhance organizational efficiency but also significantly contribute to the well-being of employees.
Critical thinking has been defined in a number of ways, with different meanings (Penkauskiene et al., 2019). The broad interpretation of the concept is conditioned by its complexity, different scientific approaches, and traditions. An important aspect of the definition of critical thinking is its multi-layered nature, which is manifested in its view of critical thinking as a personal characteristic, as a process, and as an end result. Critical thinking is perceived as: the totality of a person’s cognitive abilities and dispositions; a process of thinking and learning; an outcome manifested in the form of solutions to problems, innovative products, and a change in attitude towards oneself, others and the environment (Indrašienė et al., 2021). Moreover, critical thinking is identified as one of the key 21st-century skills relevant to the labour market (Rave, Guerrero, and Morales, 2020; World Economic Forum, 2020; Anggraeni et al., 2023), which is used for analysing and evaluating employees’ abilities and organisational culture (Brown, 2011; World Economic Forum, 2018, 2020). In addition, critical thinking, together with skills such as collaboration, problem-solving, leadership, creativity, and self-discipline, can help employees to function effectively in today’s organisation (Rethinking Education: Investing in Skills for Better Socio-Economic Outcomes, 2014, Council Recommendation on Key Competences for Lifelong Learning, 2018) and compete in the 21st-century labour market (Habets, Stoffers, Van der Heijden, and Peters, 2020). Taken together, previous studies evidenced many competing and overlapping definitions of critical thinking. However, the most comprehensive framework for critical thinking was offered in the works of eight influential authors who identified the key critical thinking skills and dispositions: Robert H. Ennis (1987), Peter A. Facione (1990), Diane E. Halpern (1998), Barry K. Beyer (1987), Ron Barnett (1997), Harvey Siegel (1988), Richard Paul (1992, 2001), and Linda Elder (2001). In the context of an organisation’s activities, critical thinkers were identified as motivated for truth-seeking (Ku and Ho, 2010), a kind of pro-social collective motivation which reflects an individual’s intrinsic desire to commit to improving the organisation in an objective and fair manner (Jiang, Gao, and Yang, 2018).
Moreover, prior research revealed that critical thinking can foster employees’ work engagement and motivation, and, vice versa, high work engagement can promote critical thinking (Jiang and Yang, 2015). Work engagement can be defined as a unique, positive, fulfilling, work-related state of mind characterised by vigour, commitment, engagement and behaviour that is consistent with the organisation’s goals (Schaufeli, 2013). Research has shown that it is a key predictor of positive outcomes, including organisational commitment, productivity, citizenship, innovative behaviour at work and professional performance (Bakker and Albrecht, 2018; De Clercq et al., 2014; Van De Voorde et al., 2016; Nazir and Islam, 2017; Gupta, 2015), positive burnout antipode (Schaufeli et al, 2006). Work engagement includes perceiving a deeper meaning in the work being carried out, which extends beyond merely the next wage packet. The workers assign value to their role, and this is likely to be tied to their self-perception. In short, their role is a part of who they are, as opposed to a separate, disparate entity. Engaged employees have a sense of energetic and effective connection with their work; instead of stressful and demanding, they look upon their work as challenging (Schaufeli, 2013). Engagement is a predictor of cognitive, emotional and behavioural performance because it depicts employees’ efforts to achieve the organisation’s goals (Alagarsamy et al., 2020; Reilly, 2018). It should be noted that employees may feel ‘engaged’ in their work and yet not contribute to the success of the organisation because their ‘engagement’ is not properly focused.
The fragmented and narrow nature of research on critical thinking in the labour market and the lack of research on employees’ critical thinking in the context of their work engagement underline the relevance and novelty of this paper. Some research emphasises that work engagement and critical thinking are interlinked together. Fostering critical thinking in the workplace can motivate employees to perform at a higher level and contribute to the overall organisational effectiveness and success (Matsuo, 2019). As engagement is a form of intrinsic motivation (Demerouti et al., 2015; Reis et al., 2016), critical thinking can encourage employees to engage more deeply in their work. Higher levels of critical thinking skills, especially critical reflection, have been shown to directly improve work-related well-being (Matsuo, 2019). Other research (Xing, 2022; Bakertzis and Myloni, 2021; Schleicher et al., 2015) show that those organisations which promote critical thinking tend to have higher levels of work engagement. This is due to the fact that the employees who have the opportunity to think critically and to be involved in the decision-making process feel more motivated and valued. Studies by Ateş and Erdal Harmancı Seren (2023), and by Harter, Schmidt, and Hayes (2002) found a positive relationship between work engagement and business performance and recommended promoting engagement by developing critical thinking skills. It is therefore important for organisations to promote and develop critical thinking skills among their employees as a strategy for greater work engagement and organizational success (Skrzek-Lubasińska and Malik, 2023; Schlee et al., 2020; Schaufeli, 2004). Research has also shown that the higher are the critical reflection skills of employees, the more they are able to re-evaluate the tasks they are given and the tasks they perform, and to undertake new and innovative solutions, but that, in order to see the opportunities and to bring about change, it is necessary for employees to learn how to ‘unlearn’, e.g., to learn to move away from the same old patterns of behaviour and action (Matsuo, 2019). Other researchers (Shah, 2023) further emphasise the importance of leadership and modelling for the employees’ independent thinking and work engagement. In other words, positive examples of modelling critical thinking lead to followers who realise the value of critical thinking and begin to change their habitual patterns of thinking (Giacomazzi, Fontana, and Trujillo, 2022; Halpern, 2013; Blanchard, Welbourne, Gilmore, and Bullock, 2009). It is therefore important for organisations to foster, maintain and develop a culture conducive to critical thinking, and to provide opportunities for employees to develop their skills in order to increase work engagement and organisational success (Schaufeli, 2004). Critical thinking skills prevent cognitive biases and heuristics (Skrzek-Lubasińska and Malik, 2023). However, it is not clear whether employees with higher levels of critical thinking skills are likely to exhibit greater work engagement. The role of self-reported critical thinking skills as a mediator in the link between the perceived importance of critical thinking skills and work engagement is still emphatically under-researched. Therefore, the research object of the present paper is: associations between the perceived importance of critical thinking skills, critical thinking skills, and work engagement. We outline the following research question: how are the perceived importance of critical thinking skills and self-reported critical thinking skills associated with the work engagement? The purpose of this study was to explore the links between the perceived importance of critical thinking skills, self-reported critical thinking skills, and work engagement. In this study, it was hypothesised that the perceived importance of critical thinking skills and self-reported critical thinking skills are linked to work engagement. Specifically, it was assumed that critical thinking skills and the perceived importance of critical thinking skills positively contribute to work engagement.
Probability multistage sampling was applied in the study. 2012 employees participated in the research: 1203 (59.8%): women and 809 (40.2%) men. The sample was representative of the Labour market of Lithuania in terms of the length of work, the type of organisation, the size of organisation, and its location (Official Statistics Portal, n.d.). The mean age of the sample was 41.93 years old (SD=11.42), of whom, the youngest respondent was 18 years old, whereas the most senior research participant was 71 years old. 52.0% of the respondents were younger than 40 years, and 48.0% were above 40 years. Higher university education dominated in the sample (44.2%). The mean of work career length was 17.21 years. The largest share of respondents (37.3%) had been working for up to 10 years. 37.8% of employees were working in a medium-sized enterprise (51–250 employees), 31.8% in a small enterprise (11–50 employees), 22.8% in a micro-enterprise (up to 10 employees), and the smallest proportion of respondents (7.7%) were working in a large enterprise with more than 250 employees. Just over half (55.5%) of employees were working for private organisations. Non-governmental organisations account for the smallest share of respondents at 2.6% of employees. 0.6% of respondents chose the answer ‘other’ and mentioned such options as a joint-stock company, or a budgetary institution. The majority of our respondents are from Vilnius County (22.8%), followed by Šiauliai (16.8%), Panevėžys (14.2%) and Kaunas (15.2%) counties. The sociodemographic characteristics of the respondents at baseline are presented in Table 1.
Table 1.
Sociodemographic characteristics of the respondents
|
Percentages* |
|
|
Gender |
|
|
Women |
59.8 |
|
Men |
40.2 |
|
Age |
|
|
Up to 40 |
52.0 |
|
41 years and over |
48.0 |
|
Education |
|
|
Higher university education |
44.2 |
|
Higher non-university education |
21.0 |
|
Higher education |
14.8 |
|
Other |
20.0 |
|
Length of service (in years) |
|
|
up to 10 |
37.3 |
|
11-20 |
25.5 |
|
21-30 |
20.8 |
|
31-40 |
14.2 |
|
41-50 |
2.1 |
|
51 years and over |
0.0 |
|
Type of organisation |
|
|
Public |
41.3 |
|
Private |
55.5 |
|
Non-governmental |
2.6 |
|
Other or not specified |
0.6 |
|
County |
|
|
Alytus County |
3.5 |
|
Kaunas County |
15.2 |
|
Klaipėda County |
8.3 |
|
Marijampolė County |
2.6 |
|
Panevėžys County |
14.2 |
|
Šiauliai County |
16.8 |
|
Tauragė County |
3.2 |
|
Telšiai County |
5.3 |
|
Utena County |
8.1 |
|
Vilnius County |
22.8 |
|
Size of the organisation |
|
|
Micro-enterprise (up to 10 employees) |
22.8 |
|
Small enterprise (11–50 employees) |
31.8 |
|
Medium-sized enterprise (51–250 employees) |
37.8 |
|
Large company (more than 250 employees) |
7.7 |
* % from the number of respondents
The study followed the main ethical rules: anonymity, voluntary participation, no harm to the participants (Panter and Sterba, 2011; Jones, 2015; Creswell and Creswell, 2021). At the beginning of the survey, before completing the questionnaire, the respondents were informed about the purpose of the study, given a brief description of the study, highlighted the possibility of discontinuing their participation at any stage of the questionnaire completion process, and assured that the data entered would remain anonymous and would only be made available to the general public in a summarised form. Having obtained this information and still continuing to complete the questionnaire is deemed to constitute informed consent. The data collection method was computerised and took approximately 25 minutes to complete. The questionnaires were completed by 2018 employees on the online platform. However, only 2012 questionnaires were completed in full. The research was conducted according to the guidelines of the Declaration of Helsinki, and approved by the Institutional Review Board of the Institute of Educational Sciences and Social Work at Mykolas Romeris University, Lithuania. The permission granting date was registered as 12 December 2019, it was issued No. ESDI-12/02.
To analyse the links between the constructs, three instruments were used: The Work Engagement Scale (UWES), The Perceived Importance of the Critical Thinking Skills Scale (PICTS), and The Self-Reported Critical Thinking Skills Scale (CTS).
The Work Engagement Scale (UWES) consists of 3 subscales: vigour, dedication, and absorption. 17 statements were included: 6 vigour items, 5 dedication items, and 6 absorption items (Schaufeli and Bakker, 2004). The response pattern follows a 7-point Likert scale (0 – Never; 1 – A few times a year or less; 2 – Once a month or less; 3 – A few times a month; 4 – Once a week; 5 – A few times a week; 6 – Every day). The original items of the instrument were translated into Lithuanian and back-translated.
The other two scales were developed by the authors of this study, based on the scientific resources available (Hathcoat et al., 2016; Dwyer et al., 2017; Davies, 2013; Ennis, 1989; Halpern, 1998; Kuhn, 1999; McPeck, 1990; Moore, 2011). A careful analysis of the literature shows that critical thinking is understood both as a transferable holistic competence and as a domain-specific competence. This conclusion formed the basis for the construction of the research instrument.
The Perceived Importance of the Critical Thinking Skills Scale (PICTS) consisted of 8 groups of competences: decision-making, drawing conclusions, interpretation, analysis, self-regulation, reasoning, interpretation, evaluation, where each of the competences is elaborated, resulting in a scale of 29 items. Each statement followed a 7-point Likert scale ranging from ‘1’ (it is not at all important) to ‘7’ (it is very important).
The Self-Reported Critical Thinking Skills Scale (CTS) consisted of 13 items: “Independent problem solving”; “Solving problems quickly”; “Collegial decision-making in crisis situations”; “Reasoned and substantiated decisions”; “Verification of the reliability of information”; “Comprehensive problem analysis”; “Generating hypotheses and finding alternative solutions”; “Continuous analysis of your actions”; “Targeted application of knowledge in practice”; “Innovative solutions”; “Ability to spot errors and imperfections in existing systems in order to improve them”; “Taking personal responsibility by acting”; “Ability to operate in non-standard situations”. Each statement followed a 5-point Likert scale ranging from ‘1’ (strongly disagree) to ‘5’ (strongly agree).
The reliability of the scales developed by the authors was checked, and Cronbach’s alpha values were calculated for the (PICTS) and (CTS) scales. The PICTS subscales have coefficient values ranging from 0.879 to 0.945 (Decision-making – 0.891; Formulating conclusions – 0.938; Explanation – 0.945; Analysis – 0.944; Self-regulation – 0.879; Argumentation – 0.914; Interpretation – 0.941; Valuation – 0.938), and the Cronbach’s alpha for the CTS scale is -0.932. All coefficients are above 0.7, thus demonstrating the strong internal consistency and reliability.
SPSS v.26.0, AMOS v.26.0, JASP v.18, and JAMOVI v.2.2.1 software was applied to analyse the data. JASP v.18 software was applied for Confirmatory Factor Analysis (CFA), JAMOVI was applied for mediation analysis, AMOS was applied for Structural Equation Modelling (SEM) (Byrne, 2013), and SPSS was applied for Cronbach’s α (Aiken, 2002; Drost, 2011) and other statistical analysis (Venkataswamy, 2019).
As the scales (PICTS) and (CTS) developed by the authors are based on a theoretical model, and the concept validity was tested by Confirmatory Factor Analysis (CFA). In SEM, model fit was evaluated based on the CFI (comparative fit index), the normed fit index (NFI), the Tucker–Lewis’s coefficient (TLI), RMSEA (root mean square error of approximation), and χ2 was presented for descriptive purposes (Bagozzi and Yi, 2012). The values higher than 0.90 for CFI and TLI, and the values lower than 0.08 for RMSEA were considered indicative of a good fit, whereas p-values lower than 0.05 were considered to be statistically significant (Tabachnick at el., 2013; Kline, 2023). The model fit indices were good: PICTS scale results of CFA confirmed 8 factors (χ2 =1788.488; Df =349; CFI = 0.996; TLI =0.995; NFI = 0.995; RMSEA = 0.045 [0.043–0.047]); the CTS scale had 1 factor confirmed (χ2 =1085.863; Df =65; CFI = 0.945; TLI = 0.934; NFI = 0.942; RMSEA = 0.045 [0.043–0.047]). These results suggest that the described models are appropriate and confirm the theoretical model described.
To gain a thorough understanding of the dataset, several key items of descriptive statistics were computed: Mean, Standard Deviation, Skewness, Kurtosis, and the p-value of the Shapiro-Wilk test, as each of these metrics provides unique insights into the characteristics and distribution of the data (Table 2). Although the p-value of Shapiro–Wilk was significant, based on the Skewness and Kurtosis results ranging within ± 2, it was considered that the data were distributed normally. Moreover, the sample was large (n=2012), and therefore, parametric statistics could be applied.
Table 2.
Means, standard deviations, and data distribution
|
Variables |
Mean |
Std. |
Skewness |
Kurtosis |
p-value of |
|
Work engagement |
5.1459 |
1.15086 |
-.354 |
-.218 |
<0.001 |
|
Vigour |
5.1351 |
1.20011 |
-.331 |
-.208 |
<0.001 |
|
Dedication |
5.1293 |
1.17504 |
-.369 |
-.261 |
<0.001 |
|
Absorption |
5.1732 |
1.19545 |
-.372 |
-.298 |
<0.001 |
|
Critical thinking |
3.8912 |
.58191 |
-.610 |
1.280 |
<0.001 |
|
Decisions |
5.5121 |
1.08960 |
-.768 |
.397 |
<0.001 |
|
Formulating |
5.5052 |
1.23391 |
-.842 |
.030 |
<0.001 |
|
Explanation |
5.4659 |
1.16579 |
-.771 |
.103 |
<0.001 |
|
Analysis |
5.2393 |
1.27237 |
-.609 |
-.380 |
<0.001 |
|
Self-regulation |
5.7046 |
1.07811 |
-1.001 |
1.264 |
<0.001 |
|
Argumentation |
5.6204 |
1.12106 |
-.885 |
.534 |
<0.001 |
|
Interpretation |
5.3002 |
1.29189 |
-.705 |
-.281 |
<0.001 |
|
Evaluation |
5.2304 |
1.33221 |
-.666 |
-.385 |
<0.001 |
Correlation analysis of the study variables is displayed in Table 3.
Table 3.
Pearson correlations of the study variables (n=2012)
|
Variables |
1 |
2 |
3 |
4 |
5 |
6 |
7 |
8 |
9 |
10 |
11 |
12 |
|
1. Work |
1 |
|||||||||||
|
2. Vigour |
.968** |
1 |
||||||||||
|
3. Dedication |
.965** |
.898** |
1 |
|||||||||
|
4. Absorption |
.968** |
.908** |
.901** |
1 |
||||||||
|
5. Critical |
.444** |
.428** |
.437** |
.422** |
1 |
|||||||
|
6. Decisions |
.446** |
.423** |
.428** |
.444** |
.631** |
1 |
||||||
|
7. Formulating conclusions |
.463** |
.433** |
.450** |
.460** |
.611** |
.810** |
1 |
|||||
|
8. Explanation |
.464** |
.435** |
.455** |
.456** |
.630** |
.771** |
.822** |
1 |
||||
|
9. Analysis |
.445** |
.418** |
.439** |
.435** |
.600** |
.704** |
.794** |
.807** |
1 |
|||
|
10. Self-regulation |
.438** |
.415** |
.430** |
.425** |
.582** |
.611** |
.629** |
.655** |
.612** |
1 |
||
|
11. Argumentation |
.459** |
.431** |
.442** |
.458** |
.602** |
.681** |
.735** |
.740** |
.742** |
.723** |
1 |
|
|
Variables |
1 |
2 |
3 |
4 |
5 |
6 |
7 |
8 |
9 |
10 |
11 |
12 |
|
12. Interpretation |
.440** |
.409** |
.431** |
.436** |
.579** |
.700** |
.781** |
.777** |
.823** |
.625** |
.781** |
1 |
|
13. Evaluation |
.435** |
.405** |
.423** |
.435** |
.533** |
.671** |
.758** |
.720** |
.799** |
.573** |
.743** |
.863** |
** Correlation is significant at 0.01 level.
Correlation analysis showed that the overall work engagement and its structural elements (vigour, dedication, and absorption) are significantly strongly linked to self-reported critical thinking (r=.422–.444, p<0.01) and the perceived importance of critical thinking skills (r=.405–.464, p<0.01). The strongest correlation was observed between the work engagement elements and the perceived importance of formulating conclusions (p<0.01), explanation (p<0.01), and argumentation (p<0.01). On the whole, the preliminary analysis showed that work engagement is related to self-reported critical thinking skills and the perceived importance of critical thinking skills.
To test the hypothesis on the specifics of the links between work engagement, self-reported critical thinking skills, and the perceived importance of critical thinking skills, several analyses were run. Firstly, multiple regression analysis was performed: the predictors included self-reported critical thinking and the perceived importance of critical thinking skills (evaluation, self-regulation, decisions, argumentation, explanation, analysis, formulating conclusions, and interpretation), while the dependent variable was work engagement. The results of this analysis are presented in Table 4, which includes the coefficients of Beta and B, standard errors, and significance levels for each predictor.
Table 4.
Regressions of associations between work engagement and critical thinking
|
Unstandardised |
Standardised |
t |
Sig. |
95.0% Confidence |
|||
|
B |
Std. |
Beta |
Lower Bound |
Upper Bound |
|||
|
(Constant) |
1.301 |
.155 |
8.414 |
.000 |
.997 |
1.604 |
|
|
Critical thinking |
.329 |
.052 |
.167 |
6.280 |
.000 |
.227 |
.432 |
|
Decisions |
.057 |
.037 |
.054 |
1.537 |
.124 |
-.016 |
.129 |
|
Formulating conclusions |
.066 |
.039 |
.070 |
1.693 |
.091 |
-.010 |
.142 |
|
Explanation |
.066 |
.040 |
.066 |
1.660 |
.097 |
-.012 |
.143 |
|
Analysis |
.016 |
.036 |
.018 |
.438 |
.662 |
-.055 |
.087 |
|
Self-regulation |
.129 |
.031 |
.121 |
4.171 |
.000 |
.068 |
.190 |
|
Argumentation |
.073 |
.037 |
.071 |
1.956 |
.05 |
.000 |
.146 |
|
Interpretation |
-.033 |
.040 |
-.037 |
-.835 |
.404 |
-.111 |
.045 |
|
Evaluation |
.091 |
.035 |
.105 |
2.612 |
.009 |
.023 |
.159 |
In multiple regression analysis, a significant regression equation was found (F (9, 2002) = 88.329, p < 0.001, R2 = 0.284). The overall model was significant (p < 0.01), thereby demonstrating that self-reported critical thinking and the perceived importance of several combined critical thinking skills significantly predict work engagement, by virtue of explaining a considerable proportion of the variance in the dependent variable. The regression analysis revealed that several predictors significantly contribute to work engagement. In this model, a significant positive predictor of work engagement was self-reported critical thinking (p < 0.001), thus suggesting that those employees who regularly employ critical thinking are more engaged in their work. Next, a significant positive predictor of work engagement was self-regulation (p < 0.001), indicating that the ability to manage one’s behaviour and emotions enhances work engagement. Furthermore, work engagement was significantly predicted by argumentation (p = 0.05), which suggests that the ability to construct and present arguments logically and persuasively, involving both the generation and critique of arguments, can positively contribute to work engagement. Moreover, evaluation, which is the ability to assess the credibility and relevance of information and arguments, involving critical judgment and the skill to make informed decisions based on the evaluation of evidence, also significantly contributed to the model (p = 0.009) and can be considered a positive predictor of work engagement. However, some predictors did not show a statistically significant relationship with work engagement (p > 0.05), which indicates that these skills might have no direct link to how engaged employees feel in their work environment.
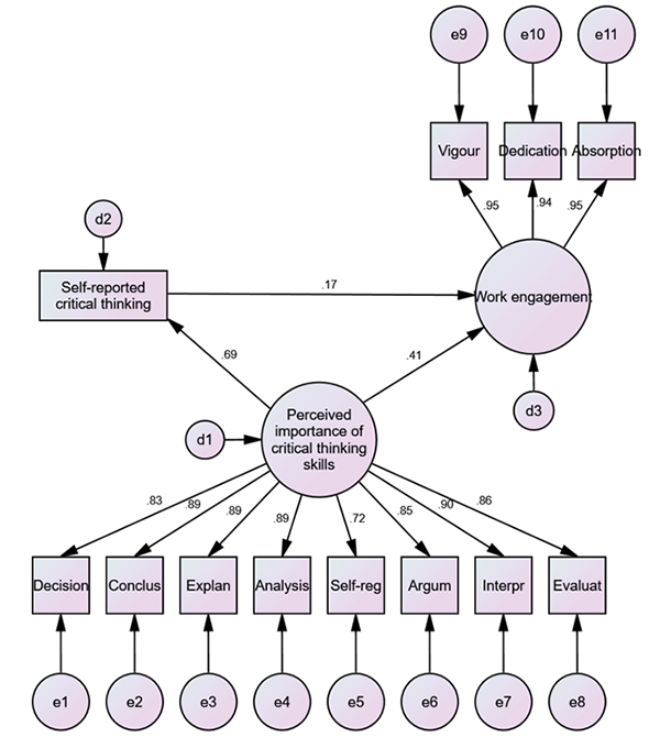
Consequently, with the objective to explore various aspects of the relationships between the perceived importance of critical thinking skills, self-reported critical thinking skills, and work engagement, a Structural Equation Modelling (SEM) analysis, which offers several advantages, including the assessment of the significance of the theoretical structural connections between the constructs, was conducted. Standardised results of the model are presented in Figure 1. The findings revealed that the fit of the model was good: χ2=1338.177; Df=52; CFI=0.950; TLI=0.937; NFI=0.949; RMSEA= 0.076 [0.073–0.078].
Figure 1.
Standardized results on the model of associations between the perceived importance of critical thinking skills, self-reported critical thinking skills, and work engagement

The estimates of the model of associations between the study variables are displayed in Table 5.
Table 5.
Scalar estimates of the model of associations between the perceived importance of critical thinking skills, self-reported critical thinking skills, and work engagement
|
Regression |
B |
S.E. |
C.R. |
P |
β |
||
|
Importance of critical thinking |
|
Critical thinking |
.346 |
.010 |
36.243 |
<0.001 |
.685 |
|
Importance of critical thinking |
|
Work engagement |
.405 |
.028 |
14.548 |
<0.001 |
.409 |
|
Critical thinking |
|
Work engagement |
.335 |
.053 |
6.323 |
<0.001 |
.171 |
|
Work engagement |
|
Vigour |
1.000 |
.951 |
|||
|
Work engagement |
|
Dedication |
.973 |
.011 |
90.008 |
<0.001 |
.945 |
|
Work engagement |
|
Absorption |
1.000 |
.011 |
94.029 |
<0.001 |
.955 |
|
Importance of critical thinking |
|
Evaluation |
1.000 |
.865 |
|||
|
Importance of critical thinking |
|
Interpretation |
1.010 |
.017 |
57.844 |
<0.001 |
.900 |
|
Importance of critical thinking |
|
Argumentation |
.827 |
.016 |
51.511 |
<0.001 |
.850 |
|
Importance of critical thinking |
|
Self-regulation |
.678 |
.017 |
39.326 |
<0.001 |
.724 |
|
Importance of critical thinking |
|
Analysis |
.986 |
.017 |
56.858 |
<0.001 |
.893 |
|
Importance of critical thinking |
|
Explanation |
.899 |
.016 |
56.269 |
<0.001 |
.889 |
|
Importance of critical thinking |
|
Formulation |
.958 |
.017 |
57.054 |
<0.001 |
.895 |
|
Importance of critical thinking |
|
Decisions |
.782 |
.016 |
48.940 |
<0.001 |
.826 |
The SEM findings suggested that the perceived importance of critical thinking skills and self-reported critical thinking skills play an important role in work engagement as they both were significant predictors of work engagement. However, the role of the perceived importance of critical thinking skills is exceptional as it strongly contributes to both critical thinking and work engagement. On the whole, this study underscores the value of the perceived importance of critical thinking in fostering work engagement. The findings suggest that an enhancement of the perceived importance of critical thinking skills among employees could lead to higher levels of both critical thinking of employees and work engagement, which, as indicated by previous studies, is vital for organisational performance and employee well-being.
Work engagement and critical thinking are widely researched concepts, each significantly contributing to enhanced work-related outcomes. Previous studies revealed that work engagement is associated with employees’ self-motivation, dedication, and desire to contribute to the organisation’s well-being across different organisational contexts and cultures (Abid et al., 2018; Borst et al., 2020; George et al., 2021; Karatepe and Karadas, 2015; Niswaty et al., 2021; Sivapragasam and Raya, 2018). Engaged employees are confident and proactive, capable of working persistently and independently, making decisions, and working in teams (Faria et al., 2021; Geue, 2018; Lemmon et al., 2020; Schueller and Seligman, 2010; van der Walt, 2018).
Many studies have examined factors promoting and limiting work engagement, and they highlighted the significance of collective support, managerial encouragement and leadership, and positive emotions in enhancing employee engagement (Anselmus Dami et al., 2022; Geue, 2018; Kotzé, 2018). Recently, numerous studies have emerged on the importance of critical thinking for independent thought, active engagement, and problem-solving in various work environments (Dumitru et al., 2018; Penkauskiene, Railiene, and Cruz, 2019; Indrašiene et al., 2021; Pnevmatikos and Kriaučiūnienė, 2023). This challenges the statement that “there is a dearth of research on individuals’ <…> critical thinking development and performance after university, <…>... and, especially, in the working world” (Dwyer, Boswell, and Elliott, 2015, p. 260). There is, however, a critical lack of targeted and focused research on the relationships between the perceived importance of critical thinking skills, self-reported critical thinking skills, and work engagement.
A recent study conducted by the authors of this article (Indrašiene et al., 2021), based on testimonies of employers and employees, revealed the importance of critical thinking attitudes and skills and their direct impact on professional activity. Employers associate critical thinking with employee independence, confidence, and the ability to analyse, argue, and evaluate. Employers also revealed that they put efforts to encourage openness among their employees, provide numerous opportunities to ask questions, and face challenges, and motivate their employees’ critical thinking through various organisational measures, so that they should feel free, engaged, and effective. Employees, in turn, associate critical thinking with the ability to be proactive and act independently, the courage to make mistakes, and generate ideas. They link these skills with work engagement. Employees also claim to express critical thinking by asking questions and examining phenomena and problems from various perspectives, that is, by analysing and evaluating them. The findings of the research clearly highlight that critical thinkers are proactive and energetic, dedicated to their professional activities, which constitutes the concept of work engagement.
The research results described in this article partially reflect the study conducted by Anderson and Reid (2013) on the long-term and consistent development of critical thinking skills and their application in the work context. Their study revealed that critical thinking not only helps in engagement and being effective but also in achieving specific tangible results. Another study conducted in the nursing field (Ates Erdal and Harmancı Seren, 2023) demonstrated links between self-management (equivalent to self-regulation in our study) and job performance, but not with work engagement. Another study (Matsuo, 2019) emphasized the importance of the ability to unlearn for deep self-reflective and transformative critical thinking in diverse professional contexts. The results of that study revealed that “reflection enhances individual unlearning, which leads to increased work engagement. The results also indicate that reflection promotes unlearning mediated through critical reflection, and that critical reflection directly influences work engagement” (p. 18). Since self-regulation is a result of critical thinking, it can be argued that in this aspect, the mentioned study and our conducted study resonate.
The lack of extensive research linking the significance of critical thinking with work engagement can be considered both a drawback and an opportunity: a drawback in the sense that it limits broader discussions and the making of generalised conclusions, and an opportunity in the sense that there is room for new research with various methodological approaches, bringing together scholars from different fields and countries, deepening the understanding of the importance of critical thinking for engagement not only in professional and work life but also in areas of public life. Therefore, this study is a good starting point and motivation for further research.
The results of this study clarify the complex interactions between work engagement, self-reported critical thinking skills, and the perceived importance of critical thinking skills among employees. On the whole, the findings are consistent with prior research highlighting the importance of cognitive factors in enhancing work-related outcomes (Bakker, 2022; Bayona et al., 2020; Ma et al., 2022; Riswanto et al., 2022).
The correlation analysis in our study revealed significant and strong links between overall work engagement and its structural elements (vigour, dedication, and absorption) with both self-reported critical thinking and the perceived importance of critical thinking skills. Specifically, the strongest correlations were observed with the perceived importance of formulating conclusions, explanation, and argumentation. These results suggest that employees who value critical thinking skills and perceive them as crucial tend to be more engaged in their work. This finding aligns with the theoretical perspective that emphasises the role of personal beliefs and values in driving work engagement (Salanova et al., 2005), and supports the development of programs for employees targeted at increasing critical thinking and work engagement (Jiang and Yang, 2015; Jónsdóttir, 2019; Okazaki et al., 2019).
The multiple regression analysis portrayed the predictive power of critical thinking skills on work engagement. Self-reported critical thinking appeared as a significant positive predictor, indicating that employees who actively engage in critical thinking processes are more likely to be engaged at work. This supports previous studies that have identified critical thinking as a vital component of problem-solving and decision-making in professional settings (Facione, 2011) or highlighted the significance of critical thinking for engagement (Jiang and Yang, 2015; Jónsdóttir, 2019).
Additionally, in this study, self-regulation was also identified as a significant positive predictor of work engagement, and this finding is consistent with self-determination theory, which posits that self-regulation and autonomy are essential for intrinsic motivation and, consequently, work engagement (Ryan and Deci, 2017). Previous studies have also established that emotional intelligence, which is the ability to manage one’s emotions, can enhance an employee’s focus and resilience, thus fostering work engagement (George et al., 2021).
Argumentation and evaluation also significantly predicted work engagement, underscoring the importance of constructing and evaluating arguments effectively for informed decision-making and problem-solving in the workplace (Kuhn, 1991). The ability to critically assess information and arguments can lead to more meaningful engagement with tasks and goals, promoting overall engagement (Riswanto et al., 2022).
The findings of SEM analysis in this study provided insights into the structural relationships among the variables. The perceived importance of critical thinking skills had a strong link with both self-reported critical thinking and work engagement. The model fit indices (CFI=0.950; TLI=0.937; NFI=0.949; RMSEA=0.076) indicate a good fit, affirming the robustness of the proposed relationships. The findings indirectly imply that fostering a culture that values critical thinking can enhance employees’ work engagement, as suggested by previous research (Faria et al., 2021; Geue, 2018; Gupta and Shaheen, 2018; Shin et al., 2018).
The study’s findings have important implications for organizational practices, as they validate the significance of critical thinking enhancement programs for employees’ work engagement, as suggested by previous research (Lappalainen et al., 2019). Increasing the perceived importance of critical thinking skills through targeted training and development programs could foster greater work engagement among employees (Costantini et al., 2017). Organisations might consider incorporating critical thinking modules into professional development courses in an attempt to emphasise the relevance and application of these skills in everyday work tasks. Besides, creating a work environment that encourages and rewards critical thinking can further enhance employee engagement and the overall organizational performance.
The results of this study clarify the complex relationships between work engagement, self-reported critical thinking skills, and the perceived importance of critical thinking skills among employees. Although previous studies have laid the groundwork, the findings of this study have revealed several significant associations between the multifaceted nature of work engagement and critical thinking. Both self-reported critical thinking skills and the perceived importance of these skills contributed to higher levels of work engagement, suggesting that cognitive factors are crucial for employee well-being and organizational success. Self-assessed critical thinking and the perceived importance of critical thinking skills, such as the ability to formulate conclusions, explain, argue, and evaluate, were strongly linked to work engagement. Employees who regularly apply critical thinking were more engaged in their work. Employee self-regulation positively contributed to work engagement. Therefore, strengthening the perceived importance of critical thinking skills among employees could lead to greater employee engagement and more successful organizational performance.
The lack of research linking the significance of critical thinking with work engagement can be considered both a drawback and an opportunity. It limits broader discussions and generalised conclusions but also provides room for new research with various methodological approaches, bringing together scholars from different fields and countries, and deepening the understanding of the importance of critical thinking for engagement. Therefore, this study is a good starting point and motivation for further research. Future research should explore longitudinal designs to establish causal relationships and investigate the potential moderating effects of other individual and organisational factors.
Author Contributions: all authors contributed and approved the manuscript. All authors equally performed the role of conceptualization, methodology, formal analysis, investigation, writing - original draft, writing - review & editing, visualization.
Abid, G., Sajjad, I., Elahi, N. S., Farooqi, S., & Nisar, A. (2018). The influence of prosocial motivation and civility on work engagement: The mediating role of thriving at work. Cogent Business and Management, 5(1), 1–19. https://doi.org/10.1080/23311975.2018.1493712
Aiken, L. R. (2002). Psychological Testing and Assessment (11th ed.). Boston: Allyn and Bacon.
Alagarsamy, S., Mehrolia, S., & Aranha, R. H. (2020). The mediating effect of employee engagement: How employee psychological empowerment impacts employee satisfaction? A study of Maldivian tourism sector. Global Business Review, 24(4). https://doi.org/10.1177/0972150920915315
Anderson, P. R., & Reid, J. R. (2013). The effect of critical thinking instruction on graduates of a college of business administration. Journal of Higher Education Theory and Practice, 13(3/4), 149–167. http://www.na-businesspress.com/JHETP/ReidJR_Web13_3__4_.pdf
Anselmus Dami, Z., Budi Wiyono, B., Imron, A., Burhanuddin, B., Supriyanto, A., & Daliman, M. (2022). Principal self-efficacy for instructional leadership in the perspective of principal strengthening training: Work engagement, job satisfaction and motivation to leave. Cogent Education, 9(1). https://doi.org/10.1080/2331186X.2022.2064407
Ateş, N., Erdal, N., & Harmanci Seren, A. K. (2023). The relationship between critical thinking and job performance among nurses: A descriptive survey study. International Journal of Nursing Practice, 29(5), e13173. https://doi.org/10.1111/ijn.13173
Bagozzi, R. P., & Yi, Y. (2012). Specification, evaluation, and interpretation of structural equation models. Journal of the Academy of Marketing Science, 40, 8–34. https://doi.org/10.1007/s11747-011-0278-x
Baker, E., & Myloni, B. (2021). Profession as a major drive of work engagement and its effects on job performance among healthcare employees in Greece: A comparative analysis among doctors, nurses and administrative staff. Health Services Management Research, 34(2), 80–91. https://pubmed.ncbi.nlm.nih.gov/32903094/
Bakker, A. B., & Albrecht, S. (2018). Work engagement: Current trends. Career Development International, 23(1), 4–11. https://doi.org/10.1108/CDI-11-2017-0207
Bakker, A. B. (2022). The social psychology of work engagement: State of the field. Career Development International, 27(1), 36–53. https://doi.org/10.1108/CDI-08-2021-0213
Barnett, R. (1997). Higher education: a critical business. Buckingham: Open University Press.
Bayona, J. A., Caballer, A., & Peiró, J. M. (2020). The relationship between knowledge characteristics’ fit and job satisfaction and job performance: The mediating role of work engagement. Sustainability, 12(6). https://doi.org/10.3390/su12062336
Beyer, B. K. (1987). Practical strategies for the teaching of thinking. Boston: Allyn and Bacon.
Blanchard, A. L., Welbourne, J., Gilmore, D., & Bullock, A. (2009). Followership styles and employee attachment to the organization. The Psychologist-Manager Journal, 12(2), 111–131. https://doi.org/10.1080/10887150902888718
Borst, R. T., Kruyen, P. M., Lako, C. J., & de Vries, M. S. (2020). The attitudinal, behavioral, and performance outcomes of work engagement: A comparative meta-analysis across the public, semipublic, and private sector. Review of Public Personnel Administration, 40(4), 613–640. https://doi.org/10.1177/0734371X19840399
Brown, R. (Ed.). (2011). Higher Education and the Market. London: Routledge.
Byrne, B. M. (2013). Structural Equation Modeling with AMOS. London: Routledge. ISBN 9781138797031.
Clarence, M., & Jena, L. K. (2024). The Role of Personal and Contextual Resources on the Relationship Between Soul at Work and Discerning Millennial Employees. South Asian Journal of Human Resources Management, 11(2), 253-276. https://doi.org/10.1177/23220937221144364
Costantini, A., De Paola, F., Ceschi, A., Sartori, R., Meneghini, A. M., & Di Fabio, A. (2017). Work engagement and psychological capital in the Italian public administration: A new resource-based intervention programme. SA Journal of Industrial Psychology, 43(1). https://doi.org/10.4102/sajip.v43i0.1413
Council of the European Union. (2018). Council Recommendation on Key Competences for Lifelong Learning. Brussels, 23 May, 9009/18. https://eur-lex.europa.eu/legal-content/EN/TXT/PDF/?uri=CONSIL:ST_9009_2018_INIT&from=EN
Creswell, J. W., & Creswell, J. D. (2021). Research Design: Qualitative, Quantitative, and Mixed Methods Approaches. Thousand Oaks: SAGE Publishing.
Davies, M. (2013). Critical thinking and the disciplines reconsidered. Higher Education Research & Development, 32(4), 529–544. https://doi.org/10.1080/07294360.2012.697878
De Clercq, D., Bouckenooghe, D., & Raja, U. (2014). Servant leadership and work engagement: The contingency effects of leader-follower social capital. Human Resource Development Quarterly, 25(2), 183–212. https://doi.org/10.1002/hrdq.21185
Demerouti, E., Bakker, A. B., & Gevers, J. M. (2015). Job crafting and extra-role behavior: The role of work engagement and flourishing. Journal of Vocational Behavior, 91, 87–96. https://doi.org/10.1016/j.jvb.2015.09.001
Desak Made Anggraeni, Binar Kurnia Prahani, Nadi Suprapto, Noly Shofiyah, & Budi Jatmiko. (2023). Systematic review of problem-based learning research in fostering critical thinking skills. Thinking Skills and Creativity, 49. https://doi.org/10.1016/j.tsc.2023.101334
Drost, E. A. (2011). Validity and reliability in social science research. Education Research and Perspectives, 38(1), 105. https://www.erpjournal.net/wp-content/uploads/2020/02/ERPV38-1.-Drost-E.-2011.-Validity-and-Reliability-in-Social-Science-Research.pdf
Dumitru, D., Bigu, D., Elen, J., Ahern, A., McNally, C., & O’Sullivan, J. J. (2018). A European review on critical thinking educational practices in higher education institutions. http://hdl.handle.net/10197/9865
Dwyer, C. P., Boswell, A., & Elliott, M. A. (2015). An evaluation of critical thinking competencies in business settings. Journal of Education for Business, 90(5), 260–269. https://doi.org/10.1080/08832323.2015.1038978
Dwyer, C. P., Hogan, M. J., Harney, O. M., & Kavanagh, C. (2017). Facilitating a student-educator conceptual model of dispositions towards critical thinking through interactive management. Educational Technology Research and Development, 65(1), 47–73. https://doi.org/10.1007/s11423-016-9460-7
Ennis, R. H. (1987). A taxonomy of critical thinking dispositions and abilities. In J. Baron & R. Sternberg (Eds.), Teaching Thinking Skills: Theory and Practice (pp. 9-26). New York: Freeman.
Ennis, R. H. (1989). Critical thinking and subject specificity: Clarification and needed research. Educational Researcher, 18(3), 4–10. https://doi.org/10.3102/0013189X018003004
Facione, P. A. (1990). Critical thinking: A statement of expert consensus for purposes of educational assessment and instruction. Research findings and recommendations. Fullerton: California State University.
Facione, P. A. (2011). Critical Thinking: What It Is and Why It Counts. Insight Assessment.
Faria, F. R. C. de, Lourenção, L. G., Silva, A. G. da, Sodré, P. C., Castro, J. R., Borges, M. A., & Gazetta, C. E. (2021). Occupational stress, work engagement and coping strategies in Community Health Workers. Revista Rene, 22, e70815. https://doi.org/10.15253/2175-6783.20212270815
George, O. J., Okon, S. E., Akaighe, G. O., James, O., & Okon, S. E. (2021). Psychological capital and work engagement among employees in the Nigerian public sector: The mediating role of emotional intelligence. International Journal of Public Administration, 46(6), 445–453. https://doi.org/10.1080/01900692.2021.2001010
Geue, P. E. (2018). Positive practices in the workplace: Impact on team climate, work engagement, and task performance. Journal of Applied Behavioral Science, 54(3), 272–301. https://doi.org/10.1177/0021886318773459
Giacomazzi, M., Fontana, M., & Trujillo, C. C. (2022). Contextualization of critical thinking in sub-Saharan Africa: A systematic integrative review. Thinking Skills and Creativity. https://doi.org/10.1016/j.tsc.2021.100978
Gupta, M., & Shaheen, M. (2018). Does work engagement enhance general well-being and control at work? Mediating role of psychological capital. Evidence-Based HRM, 6(3), 272–286. https://doi.org/10.1108/EBHRM-05-2017-0027
Gupta, M. (2015). Corporate social responsibility, employee–company identification, and organizational commitment: Mediation by employee engagement. Current Psychology, 36(1), 101–109. https://doi.org/10.1007/s12144-015-9389-8
Habets, O., Stoffers, J., Van der Heijden, B., & Peters, P. (2020). Am I fit for tomorrow’s labor market? The effect of graduates’ skills development during higher education for the 21st century’s labor market. Sustainability, 12, 7746. https://doi.org/10.3390/su12187746
Halpern, D. F. (1998). Teaching critical thinking for transfer across domains: Disposition, skills, structure training, and metacognitive monitoring. American Psychologist, 53(4), 449–455. https://doi.org/10.1037/0003-066X.53.4.449
Halpern, D. F. (2013). Thought and Knowledge: An Introduction to Critical Thinking. New York: Psychology Press, 23–24.
Harter, J. K., Schmidt, F. L., & Hayes, T. L. (2002). Business-unit-level relationship between employee satisfaction, employee engagement, and business outcomes: A meta-analysis. Journal of Applied Psychology, 87(2), 268–279. https://doi.org/10.1037/0021-9010.87.2.268
Hathcoat, J. D., Penn, J. D., Barnes, L. L. B., & Comer, J. C. (2016). A second dystopia in education: Validity issues in authentic assessment practices. Research in Higher Education, 57(7), 892–912. https://doi.org/10.1007/s11162-016-9407-1
Indrašienė, V., Jegelevičienė, V., Merfeldaitė, O., Penkauskienė, D., Pivorienė, J., Railienė, A., Sadauskas, J., & Valavičienė, N. (2021). Critical Thinking in Higher Education and Labour Market (Erziehungskonzeptionen und Praxis, 86). Berlin: Peter Lang. https://www.peterlang.com/document/1140511
Jiang, J., & Yang, B. (2015). Roles of creative process engagement and leader–member exchange in critical thinking and employee creativity. Social Behavior and Personality: An International Journal, 43(7), 1217–1231. https://doi.org/10.2224/sbp.2015.43.7.1217
Jiang, J., Gao, A., & Yang, B. (2018). Employees’ critical thinking, leaders’ inspirational motivation, and voice behavior: The mediating role of voice efficacy. Journal of Personnel Psychology, 17(1), 33–41. https://doi.org/10.1027/1866-5888/a000193
Jones, J. S. (2015). Research Ethics: Context and Practice. Thousand Oaks: SAGE Publishing.
Jónsdóttir, Á. B. (2019). Critical thinking and community engagement through artistic actions. International Journal of Art and Design Education, 38(3), 700–709. https://doi.org/10.1111/jade.12251
Karatepe, O. M., & Karadas, G. (2015). Do psychological capital and work engagement foster frontline employees’ satisfaction? A study in the hotel industry. International Journal of Contemporary Hospitality Management, 27(6), 1254–1278. https://doi.org/10.1108/IJCHM-01-2014-0028
Kline, R. B. (2023). Principles and Practice of Structural Equation Modeling. New York: Guilford Publications.
Kotzé, M. (2018). The influence of psychological capital, self-leadership, and mindfulness on work engagement. South African Journal of Psychology, 48(2), 279–292. https://doi.org/10.1177/0081246317705812
Ku, K. Y. L., & Ho, I. T. (2010). Metacognitive strategies that enhance critical thinking. Metacognition and Learning, 5, 251–267. https://doi.org/10.1007/s11409-010-9060-6
Kuhn, D. (1991). The Skills of Argument. Cambridge: Cambridge University Press.
Kuhn, D. (1999). A developmental model of critical thinking. Educational Researcher, 28(2), 16–46. https://doi.org/10.3102/0013189X028002016
Lappalainen, P., Saunila, M., Ukko, J., Rantala, T., & Rantanen, H. (2019). Managing performance through employee attributes: Implications for employee engagement. International Journal of Productivity and Performance Management, 69(9), 2119–2137. https://doi.org/10.1108/IJPPM-10-2018-0356
Lemmon, G., Jensen, J. M., Wilson, M. S., Posig, M., & Thompson, K. T. (2020). Engagement as a privilege and disengagement as a pathology. Journal of Management Inquiry, 29(2). https://doi.org/10.1177/1056492618775842
Ma, Y., Qian, Z., & Zhong, L. (2022). Influence of core self-evaluations on work engagement: The mediating role of informal field-based learning and the moderating role of work design. Sustainability, 14(9). https://doi.org/10.3390/su14095319
Matsuo, M. (2019). Critical reflection, unlearning, and engagement. Management Learning, 50(4), 465–481. https://doi.org/10.1177/1350507619859681
McPeck, J. (1990). Teaching Critical Thinking: Dialogue and Dialectic. New York: Routledge. https://doi.org/10.4324/9781315526492
Moore, T. J. (2011). Critical thinking and disciplinary thinking: A continuing debate. Higher Education Research & Development, 30(3), 261–274. https://doi.org/10.1080/07294360.2010.501328
Nazir, O., & Islam, J. U. (2020). Effect of CSR activities on meaningfulness, compassion, and employee engagement: A sense-making theoretical approach. International Journal of Hospitality Management, 90, 102630. https://doi.org/10.1016/j.ijhm.2020.102630
Niswaty, R., Wirawan, H., Akib, H., Saggaf, M. S., & Daraba, D. (2021). Investigating the effect of authentic leadership and employees’ psychological capital on work engagement: Evidence from Indonesia. Heliyon, 7(5), e06992. https://doi.org/10.1016/j.heliyon.2021.e06992
Official Statistics Portal. (n.d.). Available from: https://osp.stat.gov.lt/lietuvos-gyventojai-2023/salies-gyventojai/gyventoju-skaicius-ir-sudetis
Okazaki, E., Nishi, D., Susukida, R., Inoue, A., Shimazu, A., & Tsutsumi, A. (2019). Association between working hours, work engagement, and work productivity in employees: A cross-sectional study of the Japanese Study of Health, Occupation, and Psychosocial Factors Relates Equity. Journal of Occupational Health, 61(2), 182–188. https://doi.org/10.1002/1348-9585.12023
Panter, A. T., & Sterba, S. K. (2011). Handbook of Ethics in Quantitative Methodology. London & New York: Routledge.
Paul, R., & Elder, L. (2001). Critical thinking: Tools for taking charge of your learning and your life. Upper Saddle River: Prentice Hall.
Paul, R. (1992). Critical thinking what every person needs to survive in a rapidly changing world. Santa Rosa, CA: Foundation for Critical Thinking.
Penkauskienė, D., Railienė, A., & Cruz, G. (2019). How is critical thinking valued by the labour market? Employer perspectives from different European countries. Studies in Higher Education, 44(5), 1–12. https://doi.org/10.1080/03075079.2019.1586323
Pnevmatikos, D., & Kriaučiūnienė, R. (2023). Special Issue Information. Education Sciences, 13(12). https://www.mdpi.com/journal/education/special_issues/labor_edu
Rave, J. I. P., Guerrero, R. F., & Morales, J. C. C. (2020). Critical thinking and continuous improvement: A scientific text mining approach. Total Quality Management. https://doi.org/10.1080/14783363.2020.1787824
Reilly, P. (2018). Building customer centricity in the hospitality sector: The role of talent management. Worldwide Hospitality and Tourism Themes, 10, 42–56. https://doi.org/10.1108/WHATT-10-2017-0068
Reis, D., Arndt, C., Lischetzke, T., & Hoppe, A. (2016). State work engagement and state affect: Similar yet distinct concepts. Journal of Vocational Behavior, 93, 1–10. https://doi.org/10.1016/j.jvb.2015.12.004
Rethinking Education: Investing in skills for better socio-economic outcomes. (2014). https://eur-lex.europa.eu/legal-content/EN/TXT/?uri=celex:52012DC0669
Riswanto, Heydarnejad, T., Saberi Dehkordi, E., & Parmadi, B. (2022). Learning-oriented assessment in the classroom: The contribution of self-assessment and critical thinking to EFL learners’ academic engagement and self-esteem. Language Testing in Asia, 12(1). https://doi.org/10.1186/s40468-022-00210-4
Ryan, R. M., & Deci, E. L. (2017). Self-Determination Theory: Basic Psychological Needs in Motivation, Development, and Wellness. Guilford Press. https://doi.org/10.1521/978.14625/28806
Salanova, M., Agut, S., & Peiró, J. M. (2005). Linking organizational resources and work engagement to employee performance and customer loyalty: The mediation of service climate. Journal of Applied Psychology, 90(6), 1217–1227. https://doi.org/10.1037/0021-9010.90.6.1217
Schaufeli, W. B., & Bakker, A. B. (2004). Job demands, job resources, and their relationship with burnout and engagement: A multi-sample study. Journal of Organizational Behavior, 25(3), 293–315. https://doi.org/10.1002/job.248
Schaufeli, W. B., & Bakker, A. B. (2004). Utrecht Work Engagement Scale. Available from https://www.wilmarschaufeli.nl/publications/Schaufeli/Test%20Manuals/Test_manual_UWES_English.pdf.
Schaufeli, W. B. (2013). What is engagement? In C. Truss, K. Alfes, R. Delbridge, A. Shantz, & E. Soane (Eds.), Employee engagement in theory and practice. London: Routledge.
Schaufeli, W. B., Bakker, A. B., & Salanova, M. (2006). The measurement of work engagement with a short questionnaire. Educational and Psychological Measurement, 66(4), 701–716. https://doi.org/10.1177/0013164405282471
Schlee, R. P., Eveland, V. B., & Harich, K. R. (2020). From Millennials to Gen Z: Changes in student attitudes about group projects. Journal of Education for Business, 95(3), 139–147. https://doi.org/10.1080/08832323.2019.1622501
Schleicher, D. J., Smith, T. A., Casper, W. J., Watt, J. D., & Greguras, G. J. (2015). It’s all in the attitude: The role of job attitude strength in job attitude–outcome relationships. Journal of Applied Psychology, 100(4), 1259. https://doi.org/10.1037/a0038664
Schueller, S. M., & Seligman, M. E. P. (2010). Pursuit of pleasure, engagement, and meaning: Relationships to subjective and objective measures of well-being. The Journal of Positive Psychology, 5(4), 253–263. https://doi.org/10.1080/17439761003794130
Shah, M. S. (2023). The impact of active engagement and independent critical thinking in modeling managerial behavior with mediating effect of leader-member exchange. Administrative and Management Sciences Journal, 1(2), 127–133. https://doi.org/10.59365/amsj.1(2).2023.44
Shin, I., Hur, W. M., & Kang, S. (2018). How and when are job crafters engaged at work? International Journal of Environmental Research and Public Health, 15(10). https://doi.org/10.3390/ijerph15102138
Siegel, H. (1988). Educating reason: Rationality, critical thinking and education. New York: Routledge.
Sivapragasam, P., & Raya, R. P. (2018). HRM and employee engagement link: Mediating role of employee well-being. Global Business Review, 19(1), 147–161. https://doi.org/10.1177/0972150917713369
Skrzek-Lubasińska, M., & Malik, R. (2023). Is critical thinking a future skill for business success: Science mapping and literature review. Central European Management Journal, 31(1), 48–63. https://doi.org/10.1108/CEMJ-09-2021-0110
Tabachnick, B. G., & Fidell, L. S. (2014). Using Multivariate Statistics. London: Pearson Education Limited.
Van de Voorde, K., Van Veldhoven, M., & Veld, M. (2016). Connecting empowerment-focused HRM and labour productivity to work engagement: The mediating role of job demands and resources. Human Resource Management Journal, 26(2), 192–210. https://doi.org/10.1111/1748-8583.12099
Van der Walt, F. (2018). Workplace spirituality, work engagement and thriving at work. SA Journal of Industrial Psychology, 44. https://doi.org/10.4102/sajip.v44i0.1457
Venkataswamy Reddy, M. (2019). Statistical methods in psychiatry research and SPSS. New York, NY: Apple Academic Press.
Whiting, K. (2020). These are the top 10 job skills of tomorrow – and how long it takes to learn them. World Economic Forum. https://www.weforum.org/agenda/2020/10/top-10-work-skills-of-tomorrow-how-long-it-takes-to-learn-them/.
World Economic Forum. (2018). 10 skills you’ll need to survive the rise of automation. World Economic Forum. https://www.weforum.org/agenda/2018/07/the-skills-needed-to-survive-the-robot-invasion-of-the-workplace.
World Economic Forum. (2020). These are the top 10 job skills of tomorrow – and how long it takes to learn them. World Economic Forum. https://www.weforum.org/agenda/2020/10/top-10-work-skills-of-tomorrow-how-long-it-takes-to-learn-them/.
Xing, Z. (2022). English as a foreign language teachers’ work engagement, burnout, and their professional identity. Frontiers in Psychology, 13, 916079. https://doi.org/10.3389/fpsyg.2022.916079 .